|
近日 台州市医疗保障局 台州市卫生健康委员会印发 《关于规范口腔种植等 医疗服务价格项目的通知》
全文如下 各县(市、区)医疗保障局、卫生健康局,全市公立医疗机构:
为保障人民群众获得高质量、有效率、能负担的缺牙修复服务,落实上级关于口腔种植医疗服务价格全流程调控目标要求,根据国家医疗保障局《关于开展口腔种植医疗服务收费和耗材价格专项治理的通知》(医保发〔2022〕27号)和《浙江省医疗保障局关于规范口腔种植等医疗服务价格项目的通知》(浙医保发〔2023〕10号)精神,按照医疗服务价格管理相关规定,结合我市实际,对现行口腔种植等医疗服务价格项目进行规范,现就有关事项通知如下:
一、规范口腔种植 医疗服务价格项目 根据省局设立种植体植入费(单颗)等15项口腔种植医疗服务价格项目的通知要求,按照等级医疗机构细化完善我市口腔种植相关医疗服务价格项目(附件1),同步删除33H0008口腔种植自主定价的医疗服务项目。公立医疗机构提供口腔种植医疗服务,主要采取“服务项目+专用耗材”分开计价的收费方式,即种植体植入费与种植体耗材系统价格分开计价;牙冠置入费与牙冠产品价格分开计价;植骨手术费与骨粉、骨膜价格分开计价。3D模型打印(口腔)、医学3D导板打印(口腔)通常只用于全牙弓等复杂种植,暂不实行“技耗分离”,无除外内容。专用耗材按实际采购价零差率销售。
二、落实上级关于口腔种植 医疗服务价格全流程调控目标 贯彻落实上级关于口腔种植医疗服务价格调控目标相关要求,按照“诊查检查+种植体植入+牙冠置入”的医疗服务价格实施整体调控要求:
台州市单颗常规种植牙调控目标 三甲公立医疗机构不超过4500元; 三乙公立医疗机构不超过4330元; 二级及以下公立医疗机构不超过4160元。 为避免实际收费超过调控目标 留出5%余量 即单颗常规种植牙全流程总价 ↓↓↓ 三甲公立医疗机构不超过4275元; 三乙公立医疗机构不超过4113元; 二级及以下公立医疗机构不超过3952元。 包含种植全过程的诊查费、生化检验、影像检查费、种植体植入费、牙冠置入费、扫描设计建模费、麻醉费、药品费用的总和。
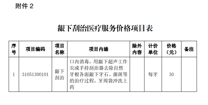
三、调整完善 龈下洁治项目价格 落实省局关于调整完善龈下洁治项目内涵及价格的具体内容,将龈下洁治项目名称改为龈下刮治(附件2)。
四、相关要求 (一)做好全流程医疗服务价格调控。各县(市、区)医疗保障局联合卫生健康局按照本通知要求,做好规范后口腔种植医疗服务价格政策宣传和解释工作,采取针对性的落实举措,确保政策科学合理落地。
(二)加强对公立医疗机构的政策指导。公立医疗机构口腔种植医疗服务价格由医疗机构自主定价调整为政府指导价管理,各县(市、区)医疗保障部门要切实履行价格管理职责,坚持公益性原则,有效降低公立医疗机构口腔种植医疗服务和耗材虚高价格,发挥公立医疗机构公益性价格对市场的参照和锚定作用,督促公立医疗机构严格执行口腔种植医疗服务政府指导价和单颗常规种植全流程总价,按规定进行价格公示,及时清理自主定价的口腔种植医疗服务项目。
(三)强化对民营医疗机构的监管引导。民营医疗机构口腔种植医疗服务价格实行市场调节,各县(市、区)医疗保障部门要严格按照定点协议管理相关要求,指导民营医疗机构主动参加口腔种植体集采、响应全流程医疗服务价格调控,按照公平合法、诚实信用和质价相符的原则,对比本地区公立医疗机构,制定符合市场竞争规律和群众预期的合理价格,主动在明显区域按规定进行价格公示,并保障公示信息的真实性、及时性和完整性。医疗保障部门在官方网站上展示辖区内民营医疗机构口腔种植价格和费用、是否参加口腔种植体集采和响应全流程医疗服务价格调控等情况,为患者就医提供指引。
(四)加大口腔种植医疗服务价格治理力度。各县(市、区)医疗保障部门要密切关注各级各类医疗机构口腔种植医疗服务价格执行情况和种植体等耗材实际采购情况,将价格调控监测与经办日常稽核相结合,将口腔种植专项治理“回头看”与医保基金飞行检查相结合,及时将检查过程中发现医疗机构重复收费、价格欺诈、虚假宣传等违法违规线索,以及提供口腔种植医疗服务过程中不合理不规范的检查诊疗行为,向行业主管部门、行政执法部门通报,确保治理措施落实落细。
本通知自2023年4月1日起执行,试行期限自本通知执行之日起2年。
来源:台州市医疗保障局
|